USB DAC 基板の製造依頼から部品実装そして音だし
ガーバーデータを作成したら基板を作ることになります。
自分で感光基板から現像、エッチングするということもできなくはないですがそれなりの技と手間がかかるので、多少のコストはかかりますがプロの基板メーカーに依頼することにします。
格安の基板製造サービス会社として有名?な OLIMEX 社は現在試作の注文を受け付けていないようで、他の会社を探したところ、マレーシアの Silver Circuits という会社を見つけそこに依頼しました。
USB DAC 基板の製造依頼
Silver Circuits 社に基板製造を依頼するにはガーバーファイルのフォーマットを RS-274X として出力します。また、ガーバーファイルを出力する際に「copy-outline」を「silk」とします。Silver Circuits では外形をシルクレイヤに含めても別レイヤとしても良いことになっています。いずれにしても、新たに外形図を作成する必要はありません。
依頼は Silver Circuits 社ホームページの「Online Order」→「Prototype Run」から行います。ここで依頼する基板の仕様(サイズや層数など)について入力し「Order As Quated」ボタンをクリックすると注文書(Order Form)ページなります。ここでガーバーファイルを Zip 形式にまとめたファイルを添付し個人情報(名前、住所など)を入力し「Submit Order」ボタンをクリックします。
オンラインで注文すると、注文書に記載したメールアドレスに注文を受付けた旨のメールが送られてきます。何か質問や変更があればこのメールにリプライしてくれと書かれていたので、電源モニター LED の追加とユニバーサル基板を重ねられるようにピンソケットを追加する変更を加え、再度ガーバーファイルを送りました。
送ったガーバーファイルのレビュー結果で「ドリルファイルがおかしい」といった指摘がありましたが、「こちらでの確認ではおかしいところは見つからなかった、もう一度レビューしてくれ」と返事をしたら、「自分のところのソフトが間違っていた、ドリルファイルには問題がなかった申し訳ない」といったやり取りをしています。自らの間違いを認めその旨伝えてきたのは好感がもてました。また、英語でのやり取りでは特に問題はありませんでした。
レビューで問題がないことが確認されたら、支払い要求が Google Wallet からメールできます。支払い処理が済めば後は、出来上がりを待つだけです。
尚、費用は 72mm x 47mm の基板サイズ4枚で送料 $15 を含め $85 でした。当時の為替が90.506円/$ でしたので、7,693円となります。
USB DAC 基板の部品実装
基板は依頼して支払い処理をしてから9日で納品されました。注文したのは4枚だったのですが、納品されたのは5枚でした。出来栄えは、自作とは思えないくらい良いものです。

最初に DA コンバーター IC PCM2704 を実装します。フラックスを IC のパッドにタップリ塗って半田付けをします。半田付けをするには対角の2ピンを仮付けし、位置合わせをします。さらにピンの上からフラックスを塗って半田付けをするとうまくいきます。
SSOP パッケージの半田付けを自らするのは10ん年ぶりでしたがまずまずのできです。(老眼のため、ルーペが必要ということを痛感)

次にアキシャル部品を実装します。

そしてタクトスイッチ、水晶発振子、コンデンサ等を実装し出来上がった USB DAC 基板です。

半田面はこちら。

動作確認そして音だし
いよいよ 完成した USB DAC 基板を PC に接続して動作確認をします。
接続する PC は DELL INSPIRON 1564 で OS は Windows 7 です。USB ケーブルを接続するとちゃんと認識してくれてドライバをインストールしてくれました。どうやら問題はなさそうです。

そして音だしですが、ヘッドホンからではありますがちゃんと鳴っています。また、タクトスイッチでのミュート、ボリュームの増減とも問題なく機能しています。気のせいか普段 iPhone 等で聞くよりも良い音がしています。満足!
さらなる音質の改善はこれからのお楽しみ。

USB DAC 基板の仕様と部品表
今回自作した USB DAC 基板の主な仕様と部品表です。基板サイズは秋月電子通商などで購入できる片面ガラス・ユニバーサル基板 C タイプと同じサイズとして、今は実装してはいませんが 2.54mm ピッチのピンソケットで接続可能なようにしています。
| 項目 | 仕様 | 備考 |
|---|---|---|
| 基板サイズ | 72mm x 47mm x 1.6mm | ユニバーサル基板 C タイプと同サイズ |
| DA コンバーター | PCM2704DB | テキサス・インスツルメンツ(TI) |
| サンプリング周波数 | 32kHz/44.1kHz/48kHz | |
| 分解能 | 16bit | |
| 入力 I/F | USB 1.1 | USB B タイプコネクタ |
| 出力 I/F | ヘッドホン/ライン | Φ3.5mm ステレオミニジャック |
| 電源 | バスパワー(5V 500mA) |
以下は今回の実装例による部品表です。オーディオ出力に使用している AC カップリングコンデンサは、ニチコンのオーディオ用電解コンデンサーを、ローパスフィルタにはルビコンのフィルムコンデンサを使っています。
| デバイス名 | 型名 | 定数 | リファレンス番号 |
|---|---|---|---|
| DAコンバーター | PCM2704DB | - | IC1 |
| LED | SLP-9131C-81H | - | D1 |
| USB B コネクタ | USB-4BF103 | - | CN1 |
| 電解コンデンサ | 50PK10MEFC5X11 | 10uF | C2,C3 |
| オーディオ用電解コンデンサ | UFG1E101MPM | 100uF | C13,C14 |
| オーディオ用電解コンデンサ | UFG1H100MDM | 10uF | C10 |
| インダクタ | AL0510-100K | 10uH | L1 |
| 水晶発振子 | 12MHz | X1 | |
| ステレオミニジャック | ST-005 | - | CN2 |
| 積層セラミックコンデンサ | FK28Y5V1H104ZN006 | 0.1uF | C1,C5 |
| 積層セラミックコンデンサ | RD15N220J1HH5L | 22pF | C4,C6 |
| 積層セラミックコンデンサ | RDER71H105K2K1C03B | 1uF | C7,C8,C9 |
| タクトスイッチ | DTS-6-V | - | S1,S2,S3 |
| ルビコンフィルムコンデンサ | 50F2D223J | 0.022uF | C11,C12 |
| 炭素皮膜抵抗 | RD16S 1M | 1MΩ | R2,R6 |
| 炭素皮膜抵抗 | RD16S 1K5 | 1.5KΩ | R1,R5,R13,R14 |
| 炭素皮膜抵抗 | - | 15Ω | R7,R8 |
| 炭素皮膜抵抗 | - | 22Ω | R3,R4 |
| 炭素皮膜抵抗 | RD16S 3K3 | 3.3KΩ | R9,R10,R11,R12 |
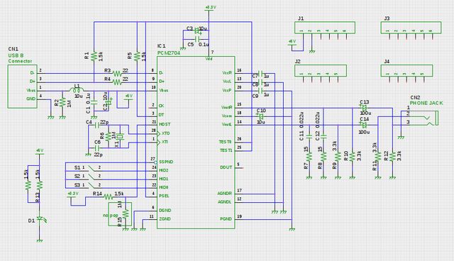
そしてこれが回路図です。

今後は、音質改善のために水晶発振子を水晶発振器に変更してジッターを減らしたり、S/PDIF を追加する改造をユニバーサル基板を使ってしてみようと思います。
お知らせ
ご希望の方に、今回製作しました USB DAC 基板(プリント基板のみ)を無償(送料はご負担いただきます)でお譲りします。ただし、残り1枚3枚しかありませんので「お問い合わせ」からメールをいただきました先着(受信時刻) 1名3名(1枚/1名) とさせていただきます。また、以下の注意事項に同意を頂ける方に限ります。
<<注意事項>>
本プリント基板を第三者に有償、無償を問わず譲渡しないこと本プリント基板によって生じた、いかなる損害、トラブル等に当方は責任を負わないこと部品の購入、半田付けは自分で行えること送料は着払いにてお支払いいただけること
上記注意事項に同意をし、USB DAC 基板をご希望の方は「お問い合わせ」の件名を「USB DAC基板希望」として本文に、お名前、送付先住所、メールアドレスを記載して送信願います。
尚、すばやい対応ができないかもしれませんがご容赦願います。
